新浪资讯

清华校友校外聚餐上百人食物中毒?疾控部门已介入调查

来源:新黄河

记者:李运恒  

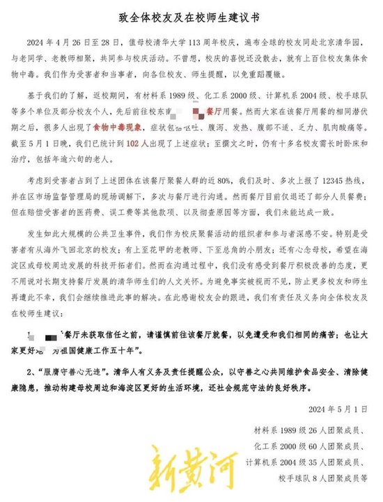
近日,社交平台上一张《致全体校友及在校师生建议书》引发关注,建议书中提到,4月26日至28日,清华大学113周年校庆,多地校友们参加校庆活动,先后前往校东南门外某餐厅用餐,上百位校友出现食物中毒。落款时间5月1日,并写有材料系、化工系、计算机系、校手球队共计129人。5月3日晚,北京市海淀区疾控中心一工作人员透露,针对此事已介入调查。5月4日,有用户在大众点评该餐厅下评论称:北京市场(监督)管理局和北京疾控开始了一轮大面积调查取证。

网传的建议书

上述建议书中提到,返校期间,有材料系1989级、化工系2000级、计算机系2004级、校手球队等多个单位及部分校友个人,先后前往校东南门外某餐厅用餐。大家在该餐厅用餐的相同潜伏期之后,很多人出现了食物中毒现象,症状包括呕吐、腹泻、发热、腹部不适、乏力、肌肉酸痛等。截至5月1日晚,已统计到102人出现了上述症状。至撰文之时,仍有十多名校友需长时卧床和治疗,包括年逾六旬的老人。

大众点评上有用户晒出门诊病历

5月4日,有清华大学的校友告诉新黄河记者,已经向北京市场监督管理部门举报,疾控中心也已经介入此事。他还提到,“餐厅不仅没有道歉,而且敷衍了事不作为,完全没有对食品安全、客户的身体健康有着基本的尊重,缺失职业操守,很难想象这样一家餐厅能够在北京五道口经营这么多年。”

关于解决方式,建议书中提到,在(海淀)区市场监督管理局的现场调解下,多次与餐厅进行沟通。餐厅目前仅退还了部分人员餐费;但在赔偿受害者的医药费、误工费等其他款项,以及彻查原因等方面,未能达成一致。

大众点评上用户和餐厅的回应

新黄河记者注意到,大众点评平台上显示,涉事餐厅已暂停营业。餐厅评论区也有多个涉及此事的留言,有用户留言:“昨天北京市场(监督)管理局和北京疾控开始了一轮大面积调查取证,我和同学们都参加了这一轮调查。”餐厅也给予了回复:“经相关主管部门检测,餐厅食材合格。诺如病毒可以通过空气等途径传播,是一种肠道病毒,目前病毒源头无法确定是餐厅。”不过随后该回复疑似被删除,已无法查看。针对回复,有用户则称:“细菌感染,不是诺如病毒,不用找诺如病毒当替罪羊了。”在一张用户贴出的门诊病历上可以看到,疑似就餐者被诊断为急性胃肠炎。

大众点评上的用户回复

根据国家疾控局信息,诺如病毒属于杯状病毒科,具有感染剂量低、排毒时间长、外环境抵抗力强等特点,是引起急性胃肠炎常见的病原体之一。每年10月到次年3月是诺如病毒感染高发期,学校和托幼机构等人群聚集场所是诺如病毒感染高发场所。

另根据公开信息,涉事餐厅是一家主打粤菜的餐厅,成立于2004年。新黄河记者拨通了该餐厅对外电话,有工作人员表示目前餐厅已经休假,针对采访需求可以留下电话等待经理回复。截至发稿前,记者并未收到回复。此外,5月3日晚,有北京市海淀区疾控中心工作人员透露,目前已经对此事介入调查。

编辑:曹梦佳  校对:李莉  

加载中...