新浪资讯

中国银行泉州分行及9家支行,被罚470万!

新浪新闻

关注

近期, 福建银保监会公布泉州银保监分局行政处罚信息公开表(泉银保监罚决字〔2021〕12号、13号、14号、15号、16号、17号、18号、19号、20号、21号),

中国银行股份有限公司(以下简称“中国银行”)泉州东海支行、南安洪濑支行、石狮宝源支行、石狮九二路支行、泉州田安支行、石狮支行、石狮南环支行、泉州锦绣支行、泉港支行、泉州分行

均存在

信用卡购车分期业务办理不尽职

的违法违规事实。

中国银保监会泉州监管分局依据《商业银行信用卡业务监督管理办法》第四十一条、《中华人民共和国银行业监督管理法》第二十一条第三款、第四十六条第(五)项、第四十八条第(三)项

对中国银行泉州东海支行处以50万元罚款;对阮志伟禁止从事银行业工作终身。

中国银保监会泉州监管分局依据《商业银行信用卡业务监督管理办法》第四十一条、《中国银监会关于印发商业银行内部控制指引的通知》第十五条、《中华人民共和国银行业监督管理法》第二十一条第三款、四十六条第(五)项、第四十八条第(二)项

对中国银行南安洪濑支行处以50万元罚款;对陈勇泉、张友安、吴培志分别给予警告。

中国银保监会泉州监管分局依据《商业银行信用卡业务监督管理办法》第四十一条、《中华人民共和国银行业监督管理法》第二十一条第三款、第四十六条第(五)项

对中国银行石狮宝源支行处以50万元罚款。

中国银保监会泉州监管分局依据《商业银行信用卡业务监督管理办法》第四十一条、《中国银监会关于印发商业银行内部控制指引的通知》第十五条、《中华人民共和国银行业监督管理法》第二十一条第三款、第四十六条第(五)项、第四十八条第(二)项

对中国银行狮九二路支行处以50万元罚款;对李明勇给予警告。

中国银保监会泉州监管分局依据《商业银行信用卡业务监督管理办法》第四十一条、《中华人民共和国银行业监督管理法》第二十一条第三款、第四十六条第(五)项

对中国银行泉州田安支行处以50万元罚款。

泉银保监罚决字〔2021〕17号显示,中国银行股份有限公司石狮支行信用卡购车分期业务办理不尽职。泉州银保监分局依据《商业银行信用卡业务监督管理办法》第四十一条、《中华人民共和国银行业监督管理法》第二十一条第三款、第四十六条第(五)项,

对中国银行股份有限公司石狮支行处以40万元罚款。

泉银保监罚决字〔2021〕18号显示,中国银行股份有限公司石狮南环支行信用卡购车分期业务办理不尽职。泉州银保监分局依据《商业银行信用卡业务监督管理办法》第四十一条、《中华人民共和国银行业监督管理法》第二十一条第三款、第四十六条第(五)项,

对中国银行股份有限公司石狮南环支行处以40万元罚款。

泉银保监罚决字〔2021〕19号显示,中国银行股份有限公司泉州锦绣支行信用卡购车分期业务办理不尽职。泉州银保监分局依据《商业银行信用卡业务监督管理办法》第四十一条、《中华人民共和国银行业监督管理法》第二十一条第三款、第四十六条第(五)项,

对中国银行股份有限公司泉州锦绣支行处以30万元罚款。

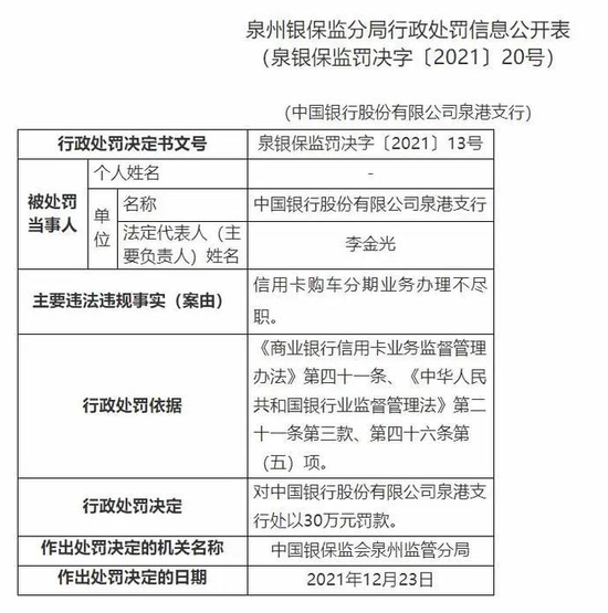
泉银保监罚决字〔2021〕20号显示,中国银行股份有限公司泉港支行信用卡购车分期业务办理不尽职。泉州银保监分局依据《商业银行信用卡业务监督管理办法》第四十一条、《中华人民共和国银行业监督管理法》第二十一条第三款、第四十六条第(五)项,

对中国银行股份有限公司泉港支行处以30万元罚款。

泉银保监罚决字〔2021〕21号显示,中国银行股份有限公司泉州分行信用卡购车分期业务内部控制不健全,风险管理不到位;案件信息报送不及时。泉州银保监分局依据《中国银监会关于印发商业银行内部控制指引的通知》第五条、第十四条,《商业银行信用卡业务监督管理办法》第四十条、第五十二条、第五十六条、第七十三条、第七十九条,《中华人民共和国银行业监督管理法》第二十一条第三款、第四十六条第(五)项、第四十八条第(二)项,《中国银监会办公厅关于印发银行业金融机构案防工作办法的通知》第二十二条,《银行业金融机构案件(风险)信息报送及登记办法》第三条、第十一条,

对中国银行股份有限公司泉州分行合计处以80万元罚款;对杨炳瑄给予警告。

相关规定

《商业银行信用卡业务监督管理办法》第四十一条:发卡银行应当对信用卡申请人开展资信调查,充分核实并完整记录申请人有效身份、财务状况、消费和信贷记录等信息,并确认申请人拥有固定工作、稳定的收入来源或可靠的还款保障。

《中华人民共和国银行业监督管理法》第二十一条:银行业金融机构的审慎经营规则,由法律、行政法规规定,也可以由国务院银行业监督管理机构依照法律、行政法规制定。

前款规定的审慎经营规则,包括风险管理、内部控制、资本充足率、资产质量、损失准备金、风险集中、关联交易、资产流动性等内容。

银行业金融机构应当严格遵守审慎经营规则。

《中华人民共和国银行业监督管理法》第四十六条:银行业金融机构有下列情形之一,由国务院银行业监督管理机构责令改正,并处二十万元以上五十万元以下罚款;情节特别严重或者逾期不改正的,可以责令停业整顿或者吊销其经营许可证;构成犯罪的,依法追究刑事责任:

(一)未经任职资格审查任命董事、高级管理人员的;

(二)拒绝或者阻碍非现场监管或者现场检查的;

(三)提供虚假的或者隐瞒重要事实的报表、报告等文件、资料的;

(四)未按照规定进行信息披露的;

(五)严重违反审慎经营规则的;

(六)拒绝执行本法第三十七条规定的措施的。

《中华人民共和国银行业监督管理法》第四十八条:银行业金融机构违反法律、行政法规以及国家有关银行业监督管理规定的,银行业监督管理机构除依照本法第四十四条至第四十七条规定处罚外,还可以区别不同情形,采取下列措施:

(一)责令银行业金融机构对直接负责的董事、高级管理人员和其他直接责任人员给予纪律处分;

(二)银行业金融机构的行为尚不构成犯罪的,对直接负责的董事、高级管理人员和其他直接责任人员给予警告,处五万元以上五十万元以下罚款;

(三)取消直接负责的董事、高级管理人员一定期限直至终身的任职资格,禁止直接负责的董事、高级管理人员和其他直接责任人员一定期限直至终身从事银行业工作。

《中国银监会关于印发商业银行内部控制指引的通知》第五条:商业银行内部控制应当遵循以下基本原则:

(一)全覆盖原则。商业银行内部控制应当贯穿决策、执行和监督全过程,覆盖各项业务流程和管理活动,覆盖所有的部门、岗位和人员。

(二)制衡性原则。商业银行内部控制应当在治理结构、机构设置及权责分配、业务流程等方面形成相互制约、相互监督的机制。

(三)审慎性原则。商业银行内部控制应当坚持风险为本、审慎经营的理念,设立机构或开办业务均应坚持内控优先。

(四)相匹配原则。商业银行内部控制应当与管理模式、业务规模、产品复杂程度、风险状况等相适应,并根据情况变化及时进行调整。

《中国银监会关于印发商业银行内部控制指引的通知》第十四条:商业银行应当建立健全内部控制制度体系,对各项业务活动和管理活动制定全面、系统、规范的业务制度和管理制度,并定期进行评估。

《商业银行信用卡业务监督管理办法》第四十条:发卡银行应当建立健全信用卡申请人资信审核制度,明确管理架构和内部控制机制。

《商业银行信用卡业务监督管理办法》第五十二条:发卡银行应当建立信用卡业务风险管理制度。发卡银行从公安机关、司法机关、持卡人本人、亲属、交易监测或其他渠道获悉持卡人出现身份证件被盗用、家庭财务状况恶化、还款能力下降、预留联系方式失效、资信状况恶化、有非正常用卡行为等风险信息时,应当立即停止上调额度、超授信额度用卡服务授权、分期业务授权等可能扩大信用风险的操作,并视情况采取提高交易监测力度、调减授信额度、止付、冻结或落实第二还款来源等风险管理措施。

《商业银行信用卡业务监督管理办法》第五十六条:发卡银行应当制定信用卡交易授权和风险监测管理制度,配备必要的设备、系统和人员,确保24小时交易授权和实时监控,对出现可疑交易的信用卡账户应当及时采取与持卡人联系确认、调整授信额度、锁定账户、紧急止付等风险管理措施。

《商业银行信用卡业务监督管理办法》第七十三条:收单银行应当加强对特约商户资质的审核,实行商户实名制,不得设定虚假商户。特约商户资料应当至少包括营业执照、税务登记证件或相关纳税证明、法定代表人或负责人身份证件、财务状况或业务规模、经营期限等。收单银行应当对特约商户进行定期或不定期现场调查,认真核实并及时更新特约商户资料。

收单银行不得因与特约商户有其他业务往来而降低资质审核标准和检查要求,对批发类、咨询类、投资类、中介类、公益类、低扣率商户或可能出现高风险的商户应当从严审核。

《商业银行信用卡业务监督管理办法》第七十九条:收单银行应当建立特约商户管理制度,根据商户类型和业务特点对商户实行分类管理,严格控制交易处理程序和退款程序,不得因与特约商户有其他业务往来而降低对特约商户交易的检查要求。

《中国银监会办公厅关于印发银行业金融机构案防工作办法的通知》第二十二条:银行业金融机构应当对各项制度的执行情况进行检查和评价,并加大对案件易发部位和薄弱环节的检查力度。

《银行业金融机构案件(风险)信息报送及登记办法》第三条:银行业金融机构案件(风险)信息报送应当坚持及时、真实的原则。

《银行业金融机构案件(风险)信息报送及登记办法》第十一条:案件风险信息经调查确认为案件的,或者银监局、银监会直接监管的银行业金融机构总部未经报送案件风险信息直接确认为案件的应当按照本办法的规定向银监会案件稽查部门报送《案件信息确认报告》(附件二)。案件信息报送的时点为案件确认后24小时之内。

案件的确认标准为:公安、司法机关立案侦查的;银行业金融机构向公安、司法机关报案并立案的;银监局或其他行政执法部门移送公安、司法机关并立案的;银行业金融机构工作人员因涉案被公安、司法机关采取强制措施的。

来源:福建银保监局、中国经济网

加载中...