新浪资讯

深圳各区小一初一入学申请指南出炉,别错过

新浪新闻

关注

临近申学季

深圳家长要操心的事情实在太多!

该办的各种证明得提前办好

一份都不能落下

去年有一小部分家长“诉苦”

由于材料不全、不清楚招生政策、

错过报名时间等原因

没能申请到心仪的学校

甚至导致孩子上不了学

近日,深圳各区陆续公布了

小一初一入学申请指南

大件事君最全整合!

今年小一、初一报名

各区有什么规定需要注意些什么?

速看!

福田区

时 间

小一

网上申请时间:5月11日10时-5月19日18时

志愿填报:5月20日-5月22日

录取名单公布:7月14日上午10时

新生报到:7月15日-7月16日

初一

网上申请时间:5月14日10时-5月22日18时

志愿填报:5月23日-5月25日

录取名单公布:7月23日上午10时

新生报到:7月24日-7月25日

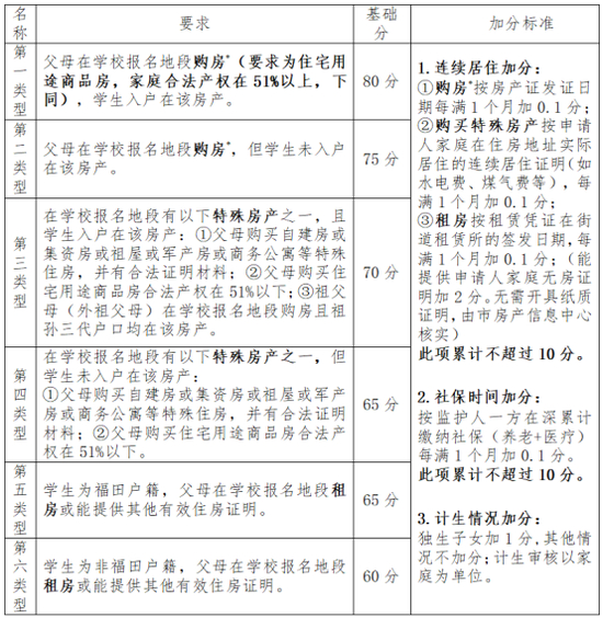
据了解,福田区从2020年开始,将《2019年福田区义务教育阶段积分入学办法》中计生情况加分项从原来“独生子女加6分,政策内生育子女加5分,政策外生育子女但已征收社会抚养费加3分”,调整为“独生子女加1分,其他计生情况不加分;计生审核以家庭为单位”。

2020年福田区义务教育阶段积分入学办法

罗湖区

时 间

小一/初一

网上预申请:5月19日-5月31日

学位安排:

提前批录取-7月上旬

第一批录取-7月中旬

民办学校统筹招生-7月中下旬开始

公布名单-7月30日

罗湖区2020年义务教育阶段学位申请实行全流程网上办理,家长无需到学校提交申请材料。家长将申请学位所需的证件、材料扫描或拍照上传至申请系统,学校在申请系统对材料进行初审,做到申请学位无纸化、零接触

2020年罗湖区义务教育阶段积分入学办法

来源:深圳大件事

加载中...